Basic HTML Version
Table of Contents
View Full Version
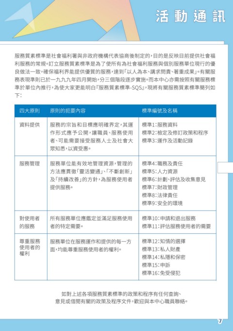
Page 7 - 香港小童群益會賽馬會粉嶺青少年綜合服務中心 2021年7-8月活動通訊
P. 7
7
2
3
4
5
6
7
8
9
10
11
12