Page 11 - 香港小童群益會賽馬會上環青少年綜合服務中心(活動通訊)2022年7月至10月
P. 11

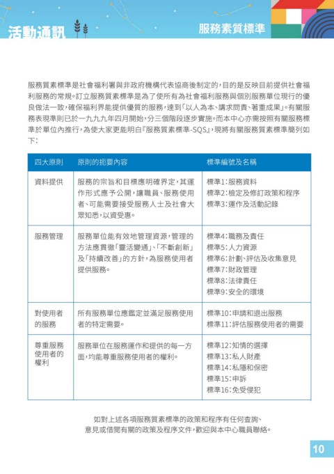
服務素質標準































































                                                                                10
   6   7   8   9   10   11   12   13   14   15   16