Page 37 - 中華傳道會恩光長者鄰舍中心(我的護老手冊)
P. 37
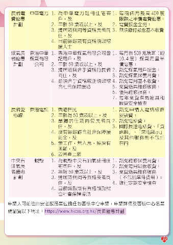
長者電 中華電力 1. 為中華電力註冊住宅客 1. 每兩個月最高 400 度
費優惠 戶,及 限額之半價電費優惠;
計劃 2. 年齡 60 歲或以上,及 2. 電費按金全免;
3. 獨居或與同等資格長者同 3. 無須繳付最低基本收費
住,及
4. 目前領取或有資格領取綜
援人士
煤氣長 香港中華 1. 香港中華煤氣有限公司登 1. 每月首 500 兆焦耳(約
者優惠 煤氣有限 記用戶,及 10.4 度)煤氣用量半
計劃 公司 2. 年齡 60 歲或以上,及 價優惠;
3. 獨居或與合乎資格的長者 2. 豁免煤氣用戶按金;
同住,及 3. 豁免煤氣保養月費;
4. 必須合乎資格或正領取綜 4. 豁免每月基本收費;
合社會保障援助 5. 免費爐具維修服務;
6. 優先維修服務;
7. 每年免費煤氣爐具和
喉管安全檢查
長者愛 香港電訊 1. 香港居民 1. 豁免申請人電話線路
心線 2. 年齡為 60 歲或以上,及 安裝費;
3. 單獨居住或兩位長者同 2. 豁免電話費;
住,及 3. 國際長途電話費、「資
4. 沒有領取綜合社會保障援 訊聆」、「來電顯示」
助金,及 及其他服務則不包括
5. 無工作,無入息,經濟有 在內
困難,及
6. 設資產上限
中央石 蜆殼 1. 為蜆殼中央石油氣註冊住 1. 豁免維修保養月費;
油氣長 宅客戶,及 2. 豁免每月最低收費;
者優惠 2. 年齡 60 歲或以上,及 3. 免費爐具維修服務
計劃 3. 獨居或與同等資格長者同 ( 不包括零件費用 );
住,及 4. 進行定期安全檢查
4. 目前領取或有資格領取綜
合社會保障援助
申請人可前往由安老服務單位擔任的審核中心申請,申請詳情及審核中心名單
請瀏覽以下網址:https://www.hkcss.org.hk/長者優惠計劃
37

