Basic HTML Version
Table of Contents
View Full Version
Page 13 - 香港小童群益會賽馬會上環青少年綜合服務中心(活動通訊)2022年11月至2023年2月
P. 13
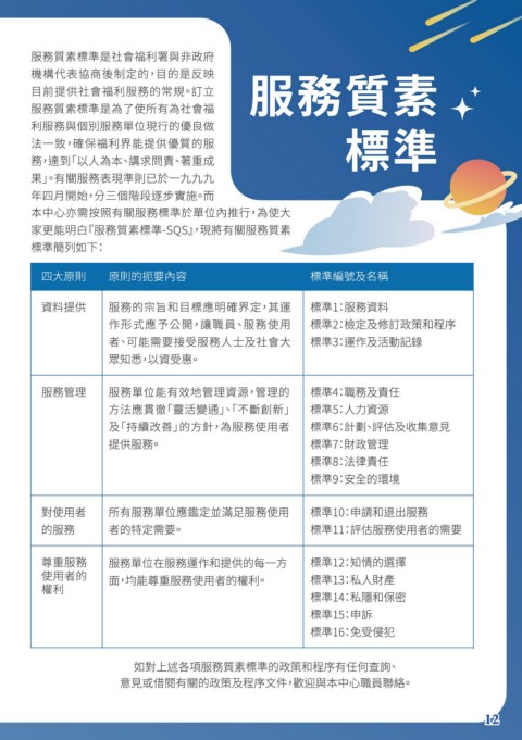
12 12
8
9
10
11
12
13
14
15
16
17
18